Basic principle that leads technologies
Experties
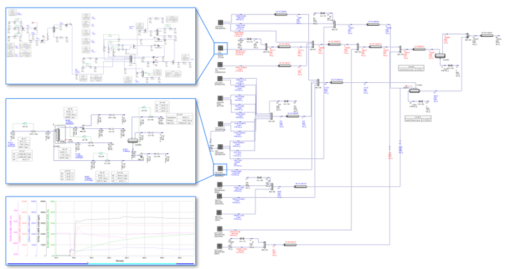
• Dynamic modelling
![]() | ![]() |
| • Cooling Water System Networking |
![]() |
| • Steam and Condensate System Networking |
![]() |
| • Flare System Dynamic Simulation |
![]() |
• Binary Parameter
• In-house Tool
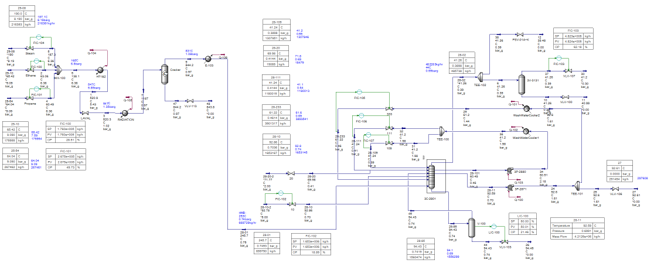
• PHASER Own Process Software
PHASER has developed its own process software that performs precise hydraulic and network calculations.
The software automatically exports data, generates 3D plant models, and integrates with 3D geometry to extract equipment elevations, liquid levels, and pipe lengths for accurate engineering results.
B419, 6, Jiphyeonjungang 7-ro,
Sejong-si, Republic of Korea
sulee@phasers.co.kr
+ 82-44-868-2533
© 2019 주식회사 페이저
B419, 6, Jiphyeonjungang 7-ro, Sejong-si, Republic of Korea
sulee@phasers.co.kr | + 82-44-868-2533
© 2019 주식회사 페이저